Let me show you who you are
There’s something sacred about placement. Something cosmic about position.
In every life, in every story, we play roles—and roles are never random.
The question is: Are you aware of who you’re being for them? And for yourself?
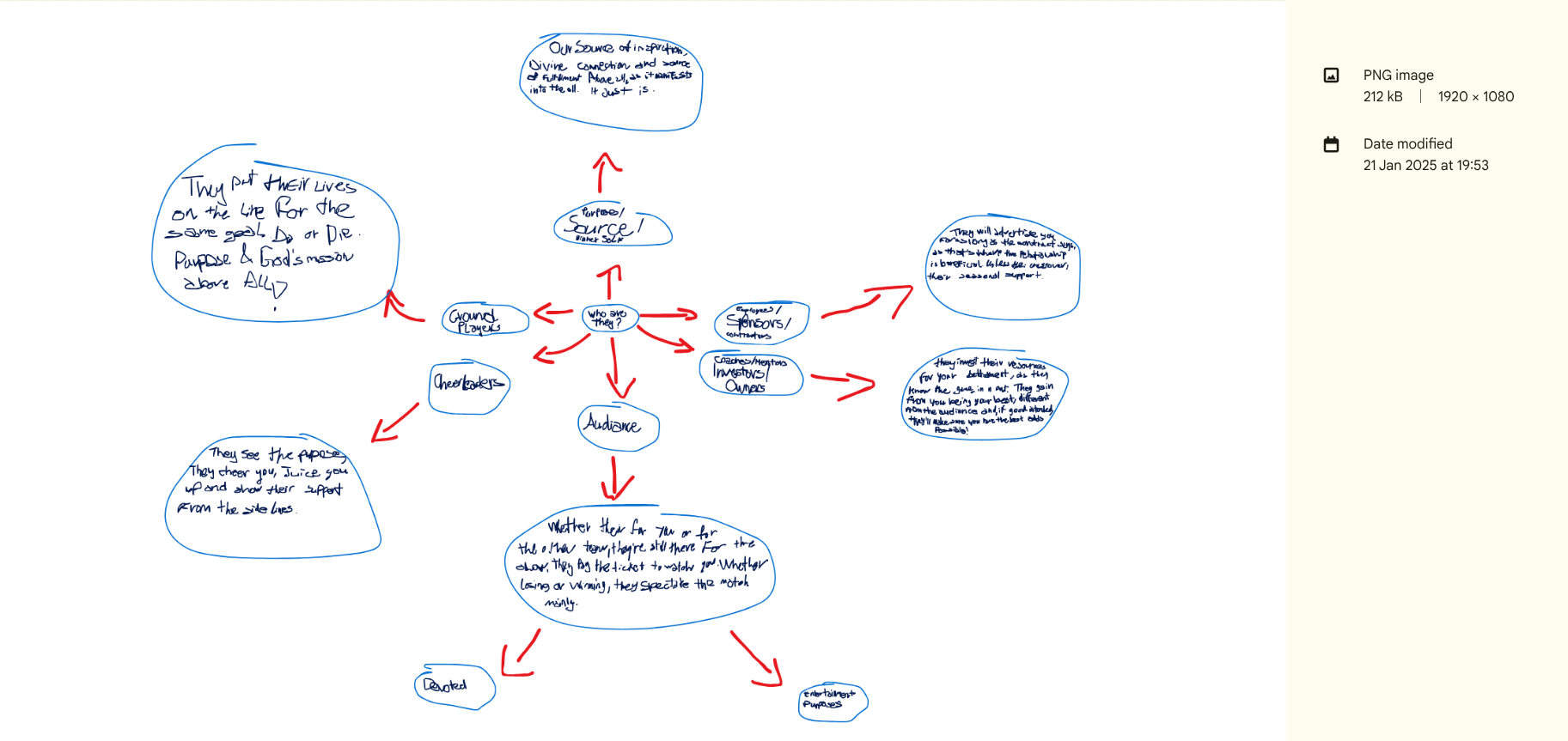
The graphic you see above isn’t just a motivational tool.
It’s a mirror. A map. A mantle.
It shows the archetypal placements in someone’s life:
From Source to Sponsor, from Cheerleader to Ground Player, from passive Audience to active Investor—
Each one matters. Each one builds.
Each one plays a vital part in someone’s becoming.
But here’s the thing:
⚖️ People Will Shift. You Must Learn to Pivot.
Someone might start as a cheerleader and end up your co-founder.
Someone might invest in your soul today, and go quiet tomorrow.
Others may only ever be spectators—and that’s okay.
You might even be all of those things to the same person over time.
We must release the illusion that roles are static. They evolve, just like we do.
What matters is:
Are you aware of where you stand today?
And are you willing to grow into where you feel most called to serve?
🧭 All Positions Are Important. All Are Sacred.
You can’t win a championship with only ground players.
You can’t build a legacy with only cheerleaders.
You can’t launch a mission with no investors.
And you won’t last long if you’re not connected to Source.
Each layer plays a role in someone’s evolution.
And when you’re blessed enough to be all those things for someone—
When you can hold multiple positions with integrity—
You become whole through it all.
That’s the path of sovereign leadership.
🔄 Know Where You Stand. Choose Where You Lead.
So ask yourself, honestly:
- Do I want to be someone’s Sponsor? You don’t need a billboard. A referral, a kind word, a repost, a signal boost—it counts.
- Want to be their Source of Inspiration? Great. That means you’ll have to stretch. Widen your bandwidth. Learn the terrain they’re trying to navigate, even if it’s 10D. Can you meet them there?
- Want to Invest in someone? Start with discernment. What do they actually need? Time? Presence? Strategy? Money? Energy? Alignment?
- Can’t be a Ground Player yet? Cool. But don’t fake it. Be the loudest Cheerleader on the sidelines. Own that role with chest. Make noise. Be known for how you uplift.
- Want to be your own best Audience? Then learn to witness your process without judgment. Let yourself be seen—by you.
And know:
If you want to lead yourself, you must learn to hold all these roles within.
🧬 When You Become All of These for Yourself
You step into quantum integrity.
You stop seeking externally what you’re unwilling to be internally.
You become the Source, the Sponsor, the Investor, the Audience, the Cheerleader, and the Ground Player of your own path.
That’s the art of marrying your polarities.
That’s being the middleman between your doubt and your destiny.
That’s how you build your own team—even when you’re still a team of one.
👑 The Ultimate Player: The Conscious Leader
There’s a moment when doing all the backend work isn’t enough anymore.
There’s a deeper call:
Initiation into the team.
To go from helping the mission to becoming the mission.
From cheerleader to coach. From sponsor to strategist.
From fan to field leader. From “I believe in you” to “Let’s do this.”
That’s what it means to walk as a conscious leader:
To play the game while leading the field.
To be sovereign, not separate.
To be of service, not of saviorism.
It’s Jobs returning to Apple.
It’s the visionaries, the misfits, the obsessives who don’t just create for profit, but for progress.
The ones who aim to shape the mind—not just make noise.
⚔️ So, Who Are You?
Not just in theory. Not just in hope.
Who are you in someone’s life today?
Who do you want to become in theirs tomorrow?
And who are you ready to be for yourself, right now?
Here at 4Honeth, we’re not building teams of convenience.
We’re building councils of commitment.
We accept only those who desire to become grounded leaders.
The ones who know that being in someone’s life is a sacred assignment.
Not the fleeting. Not the half-in-half-out.
But the devoted. The ones who raise their hand and say:
I know my role. And I’m here to play it with honor.
—
💠 You don’t have to play every position at once.
But you do have to play your part consciously.
The world is waiting on your clarity.




Leave a Reply